http://purl.org/net/ns/wordmap#primarySense

http://www.w3.org/2000/01/rdf-schema#range http://purl.org/net/ns/wordmap#Subject
http://www.w3.org/2000/01/rdf-schema#label primary sense
http://www.w3.org/2000/01/rdf-schema#domain http://purl.org/net/ns/wordmap#Word
http://www.w3.org/2000/01/rdf-schema#isDefinedBy http://purl.org/net/ns/wordmap
http://www.w3.org/1999/02/22-rdf-syntax-ns#type http://www.w3.org/2002/07/owl#ObjectProperty
http://www.w3.org/2002/07/owl#FunctionalProperty
http://www.w3.org/2000/01/rdf-schema#comment 主語(キー)ワードリソースの主たる意味は目的語の主題である。
The object is the primary sense of the subject (key)word resource.

http://purl.org/net/ns/wordmap#SubjectIndicator

http://www.w3.org/2000/01/rdf-schema#label Subject Indicator
http://www.w3.org/2000/01/rdf-schema#isDefinedBy http://purl.org/net/ns/wordmap
http://www.w3.org/1999/02/22-rdf-syntax-ns#type http://www.w3.org/2002/07/owl#Class
http://www.w3.org/2000/01/rdf-schema#comment An information resource which provides some kinds of description of a 'subject' (for human), as well as identifies the 'subject' (for applications), whose URI works as value of an Inverse Functional Property (namely, foaf:isPrimaryTopicO) for the 'subject'. In other words, SubjectIndicator is a document whose foaf:primaryTopic is the 'subject'.
主題の説明を持つとともに、主題を識別する役割も果たす情報リソース。URIはIFP(たとえばfoaf:isPrimaryTopicOf)の目的語として主題を識別することができる。言い換えれば、SubjectIndicatorとはそのfoaf:primaryTopicが対象主題である文書。
http://www.w3.org/2000/01/rdf-schema#subClassOf http://xmlns.com/foaf/0.1/Document

http://purl.org/net/ns/wordmap#subCategoryOf

http://www.w3.org/2000/01/rdf-schema#label sub-category of
http://www.w3.org/2000/01/rdf-schema#isDefinedBy http://purl.org/net/ns/wordmap
http://www.w3.org/1999/02/22-rdf-syntax-ns#type http://www.w3.org/2002/07/owl#ObjectProperty
http://www.w3.org/2002/07/owl#DeprecatedProperty
http://www.w3.org/2002/07/owl#equivalentProperty http://purl.org/net/ns/wordmap#superCategory
http://www.w3.org/2000/01/rdf-schema#comment (Deprecated. Use 'superCategory' instead) Relates a category (subject) with its super-category (object).

https://mtp.linked.solutions/

http://xmlns.com/foaf/0.1/topic https://mtp.linked.solutions/wordmap

http://purl.org/net/ns/wordmap#disambiguatedBy

http://www.w3.org/2000/01/rdf-schema#range http://purl.org/net/ns/wordmap#DisambiguationPage
http://www.w3.org/2000/01/rdf-schema#label disambiguated by
http://www.w3.org/2000/01/rdf-schema#domain http://purl.org/net/ns/wordmap#Word
http://www.w3.org/2000/01/rdf-schema#isDefinedBy http://purl.org/net/ns/wordmap
http://www.w3.org/1999/02/22-rdf-syntax-ns#type http://www.w3.org/2002/07/owl#ObjectProperty
http://www.w3.org/2000/01/rdf-schema#comment 主語(キー)ワードが多義語であるとき、目的語ページがその意味の曖昧さ解決の手段を提供している。たとえば、Wikipediaの'Opera_(disambiguation)'ページは、'Opera'の曖昧さ解決として複数の候補ページを示している。
A polysemic (key)word's disambiguation information is proveided by a document. For example, 'Opera_(disambiguation)' page of Wikipedia provides candidate pages to disambiguate the term 'Opera'.

http://purl.org/net/ns/wordmap#definitionSet

http://www.w3.org/2000/01/rdf-schema#range http://purl.org/net/ns/wordmap#WordSet
http://www.w3.org/2000/01/rdf-schema#label definition set
http://www.w3.org/2000/01/rdf-schema#domain http://xmlns.com/foaf/0.1/Document
http://www.w3.org/2000/01/rdf-schema#isDefinedBy http://purl.org/net/ns/wordmap
http://www.w3.org/1999/02/22-rdf-syntax-ns#type http://www.w3.org/2002/07/owl#ObjectProperty
http://www.w3.org/2000/01/rdf-schema#comment 主語文書は目的語リソースで表現される定義語群を持つ。たとえば、XHTML文書の一連のdfn要素は集合としてひとつの主題や文脈に対応すると考えることができる。
A document has a set of defining instance of terms which is collectively denoted by the object resource. For example, dfn elements in an XHTML document as a whole may be regarded as a broader 'subject' or context.

http://purl.org/net/ns/wordmap#component

http://www.w3.org/2000/01/rdf-schema#range http://purl.org/net/ns/wordmap#Fragment
http://www.w3.org/2003/06/sw-vocab-status/ns#term_status testing
http://www.w3.org/2000/01/rdf-schema#label component
http://www.w3.org/2000/01/rdf-schema#domain http://xmlns.com/foaf/0.1/Document
http://www.w3.org/2000/01/rdf-schema#isDefinedBy http://purl.org/net/ns/wordmap
http://www.w3.org/1999/02/22-rdf-syntax-ns#type http://www.w3.org/2002/07/owl#ObjectProperty
http://www.w3.org/2000/01/rdf-schema#comment [TESTING] A document has a component (element).
[テスト中] 主語文書は目的語コンポーネント(要素)を持つ。

http://purl.org/net/ns/wordmap#instanceOf

http://www.w3.org/2000/01/rdf-schema#range http://purl.org/net/ns/wordmap#Subject
http://www.w3.org/2003/06/sw-vocab-status/ns#term_status testing
http://www.w3.org/2000/01/rdf-schema#label instance of
http://www.w3.org/2000/01/rdf-schema#domain http://purl.org/net/ns/wordmap#Topic
http://www.w3.org/2000/01/rdf-schema#isDefinedBy http://purl.org/net/ns/wordmap
http://www.w3.org/1999/02/22-rdf-syntax-ns#type http://www.w3.org/2002/07/owl#ObjectProperty
http://www.w3.org/2000/01/rdf-schema#comment [テスト中] 主語のトピックは目的語の主題のインスタンスである。
[TESTING] A topic is an instance of a 'Subject'.

http://purl.org/net/ns/wordmap#phoneticRepresentation

http://www.w3.org/2003/06/sw-vocab-status/ns#term_status testing
http://www.w3.org/2000/01/rdf-schema#label phonetic representation
http://purl.org/net/ns/ex#example _:0
http://www.w3.org/2000/01/rdf-schema#isDefinedBy http://purl.org/net/ns/wordmap
http://www.w3.org/1999/02/22-rdf-syntax-ns#type http://www.w3.org/2002/07/owl#DatatypeProperty
http://www.w3.org/2000/01/rdf-schema#comment [TESTING] A phonetic representation of a word or sentence, which would be pronounced by an agent. Can be used with SKOS-XL Label and literalForm.
単語や文を発音できるようにするための表音表記。よみ方。SKOS-XLのLabelとliteralFormとともに用い、ある言葉の表記と“よみ”を示すことができる。

http://purl.org/net/ns/wordmap#tagSet

http://www.w3.org/2000/01/rdf-schema#range http://purl.org/net/ns/wordmap#WordSet
http://www.w3.org/2000/01/rdf-schema#label tag set
http://www.w3.org/2000/01/rdf-schema#domain http://xmlns.com/foaf/0.1/Document
http://www.w3.org/2000/01/rdf-schema#isDefinedBy http://purl.org/net/ns/wordmap
http://www.w3.org/1999/02/22-rdf-syntax-ns#type http://www.w3.org/2002/07/owl#ObjectProperty
http://www.w3.org/2000/01/rdf-schema#comment 主語文書は目的語リソースで表現される一群のタグを持つ。タグは集合としてひとつの主題や文脈に対応すると考えることができる。
A document has a set of tags which is collectively denoted by the object resource. A set of tags may be regarded as a broader 'subject' or context.

http://purl.org/net/ns/wordmap#sameNameAs

http://www.w3.org/2000/01/rdf-schema#range http://www.w3.org/2002/07/owl#Thing
http://www.w3.org/2000/01/rdf-schema#label same name as
http://www.w3.org/2000/01/rdf-schema#domain http://www.w3.org/2002/07/owl#Thing
http://www.w3.org/2000/01/rdf-schema#isDefinedBy http://purl.org/net/ns/wordmap
http://www.w3.org/1999/02/22-rdf-syntax-ns#type http://www.w3.org/2002/07/owl#ObjectProperty
http://www.w3.org/2002/07/owl#SymmetricProperty
http://www.w3.org/2000/01/rdf-schema#comment Relates two resources that have the same name (label). Possibly, those are the same resource, though not guaranteed.
主語と目的語のリソースは同じ名前(ラベル)を持つ。両者は同一のリソースである可能性がある。

http://purl.org/net/ns/wordmap#example3

http://purl.org/net/ns/ex#image http://www.kanzaki.com/works/2007/misc/wordmap-vocab-sample3.png
http://purl.org/net/ns/ex#code 2007-10-18
http://purl.org/net/ns/ontology-annot#relation http://tomgruber.org/writing/ontology-of-folksonomy.htm
http://www.holygoat.co.uk/projects/tags/
http://purl.org/net/ns/ex#exampleOf http://purl.org/net/ns/wordmap
http://www.w3.org/1999/02/22-rdf-syntax-ns#type http://purl.org/net/ns/ex#Example
http://www.w3.org/2000/01/rdf-schema#comment ある人がdel.icio.usにおいて、あるページに'opera'と'theater'というタグをつけたことをあらわす例。これはRichard NewmanのTag OntologyやTom GruberのOntology of Folksonomyとよく似たモデルになる。dc:creatorは誰がタグを与えたか、dc:dateはいつ与えたかを示す。ここで、wm:asscociatedWordがWordSetと結びつけるのは、語リソースであることに注意。
An example to express that someone tagged a document with a set of tags 'opera' and 'theater' in del.icio.us. This is quite similar to such models as Richard Newman's Tag Ontology and Tom Gruber's Ontology of Folksonomy. In this case, dc:creator asserts who gave this tag set to the document, and dc:date asserts when. Note that wm:asscociatedWord relates Word Set and 'word resource'.
http://purl.org/net/ns/ex#pfx wm:

http://purl.org/net/ns/wordmap#example2

http://purl.org/net/ns/ex#image http://www.kanzaki.com/works/2007/misc/wordmap-vocab-sample2.png
http://purl.org/net/ns/ex#code
http://purl.org/net/ns/ex#exampleOf http://purl.org/net/ns/wordmap
http://www.w3.org/1999/02/22-rdf-syntax-ns#type http://purl.org/net/ns/ex#Example
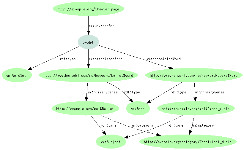
http://www.w3.org/2000/01/rdf-schema#comment あるページが'opera'と'ballet'というキーワード群を持つことをあらわす例。両者はTheatrical_Musicに通じる意味を持っており、このキーワード群が大まかに舞台音楽に関することが分かる。
An example to state that a document has a set of keywords 'opera' and 'ballet'. Both keywords have primary topic whose category is Theatrical_Music, which implies this keyword set related to theatrical music.
http://purl.org/net/ns/ex#pfx wm:

http://purl.org/net/ns/wordmap#example1

http://purl.org/net/ns/ex#image http://www.kanzaki.com/works/2007/misc/wordmap-vocab-sample1.png
http://purl.org/net/ns/ex#code
http://purl.org/net/ns/ex#exampleOf http://purl.org/net/ns/wordmap
http://www.w3.org/1999/02/22-rdf-syntax-ns#type http://purl.org/net/ns/ex#Example
http://www.w3.org/2000/01/rdf-schema#comment あるページの'opera'というキーワードにURIを与え、複数のトピック/概念に結びつける例。キーワード'opera'は2つの主題'Opera_music'と'Opera_browser'に関連しており、それぞれの主題は対応するWikipediaページに説明文がある。このグラフは、文書のキーワードが実際はどちらの主題に対応するかについては何も言明しないことに注意。文書からメタデータを収集するエージェントが、文字列としてのキーワードしかない文書を扱うときなどに利用できる。あいまいさが解決された場合の記述は例4を参照。
An example to state that a document has a keyword 'opera', and to provide a URI for the keyword, and link it to multiple 'Subjects'. A keyword 'opera' is connected to two subjects 'Opera_music' and 'Opera_browser', and each subject is described by an Wikipedia page. Note, this graph does not say anything regarding which is the true subject of the document. This might be useful when an agent tries to extract metadata from a document which only states literal keywords, not identifiable subjects. See Example 4 for description in case the disambiguation is resolved.
http://purl.org/net/ns/ex#pfx wm:

http://purl.org/net/ns/wordmap#disambCandidatePage

http://www.w3.org/2000/01/rdf-schema#range http://xmlns.com/foaf/0.1/Document
http://www.w3.org/2000/01/rdf-schema#label disambiguation candidate page
http://www.w3.org/2000/01/rdf-schema#domain http://purl.org/net/ns/wordmap#DisambiguationPage
http://www.w3.org/2000/01/rdf-schema#isDefinedBy http://purl.org/net/ns/wordmap
http://www.w3.org/1999/02/22-rdf-syntax-ns#type http://www.w3.org/2002/07/owl#ObjectProperty
http://www.w3.org/2000/01/rdf-schema#comment 目的語ページの主トピックは、主語ページが提供しているキーワード曖昧さ解決の候補である。
Relates disambiguation gateway page (subject) with its candidate solution page (object).

http://purl.org/net/ns/wordmap#keyword

http://www.w3.org/2000/01/rdf-schema#range http://purl.org/net/ns/wordmap#Word
http://www.w3.org/2000/01/rdf-schema#label keyword
http://www.w3.org/2000/01/rdf-schema#domain http://xmlns.com/foaf/0.1/Document
http://www.w3.org/2000/01/rdf-schema#isDefinedBy http://purl.org/net/ns/wordmap
http://www.w3.org/1999/02/22-rdf-syntax-ns#type http://www.w3.org/2002/07/owl#ObjectProperty
http://www.w3.org/2000/01/rdf-schema#comment A document has a lexical form of keyword which corresponds to the object resource. See also another property 'keywordSet' which denotes a set of (key)words in a document.
主語文書は目的語リソースに対応するキーワード文字列を持つ。キーワード群を表すプロパティ'keywordSet'も参照。

http://purl.org/net/ns/wordmap#moreinfo

http://www.w3.org/2000/01/rdf-schema#range http://www.w3.org/2002/07/owl#Thing
http://www.w3.org/2000/01/rdf-schema#label more info
http://www.w3.org/2000/01/rdf-schema#domain http://www.w3.org/2002/07/owl#Thing
http://www.w3.org/2000/01/rdf-schema#isDefinedBy http://purl.org/net/ns/wordmap
http://www.w3.org/1999/02/22-rdf-syntax-ns#type http://www.w3.org/2002/07/owl#ObjectProperty
http://www.w3.org/2000/01/rdf-schema#comment リソースに関するより適切な情報が(通常RDFで)目的語で得られる。主語に対する十分な定義がない(曖昧である)ことを暗示する。
More appropriate information (typically in RDF) about the resource will be found at the object. Implies that the subject term is not well defined (ambiguous).

http://purl.org/net/ns/wordmap#associatedWord

http://www.w3.org/2000/01/rdf-schema#range http://purl.org/net/ns/wordmap#Word
http://www.w3.org/2000/01/rdf-schema#label associated word
http://www.w3.org/2000/01/rdf-schema#domain http://purl.org/net/ns/wordmap#WordSet
http://www.w3.org/2000/01/rdf-schema#isDefinedBy http://purl.org/net/ns/wordmap
http://www.w3.org/1999/02/22-rdf-syntax-ns#type http://www.w3.org/2002/07/owl#ObjectProperty
http://www.w3.org/2000/01/rdf-schema#comment 主語WordSetリソースは目的語Wordをその集合の1要素として持つ。。
Relates a WordSet (subject) with its associated member Word (object).

http://purl.org/net/ns/wordmap#topic

http://www.w3.org/2000/01/rdf-schema#range http://purl.org/net/ns/wordmap#Topic
http://www.w3.org/2003/06/sw-vocab-status/ns#term_status testing
http://www.w3.org/2000/01/rdf-schema#label topic
http://www.w3.org/2000/01/rdf-schema#domain http://xmlns.com/foaf/0.1/Document
http://www.w3.org/2000/01/rdf-schema#isDefinedBy http://purl.org/net/ns/wordmap
http://www.w3.org/1999/02/22-rdf-syntax-ns#type http://www.w3.org/2002/07/owl#ObjectProperty
http://www.w3.org/2000/01/rdf-schema#comment [TESTING] Relates a document with its topic.
[テスト中] 主語文書は目的語トピックを持つ。

http://purl.org/net/ns/wordmap#category

http://www.w3.org/2000/01/rdf-schema#range http://purl.org/net/ns/wordmap#Category
http://www.w3.org/2000/01/rdf-schema#label category
http://www.w3.org/2000/01/rdf-schema#domain http://purl.org/net/ns/wordmap#Subject
http://www.w3.org/2000/01/rdf-schema#isDefinedBy http://purl.org/net/ns/wordmap
http://www.w3.org/1999/02/22-rdf-syntax-ns#type http://www.w3.org/2002/07/owl#ObjectProperty
http://www.w3.org/2000/01/rdf-schema#comment Relates a 'Subject' with a category. One 'Subject' may belong to multiple categories.
主語の主題は目的語カテゴリに属する。ひとつの主題は複数のカテゴリを持つことができる。

http://purl.org/net/ns/wordmap#Phrase

http://www.w3.org/2003/06/sw-vocab-status/ns#term_status testing
http://www.w3.org/2000/01/rdf-schema#label Phrase
http://www.w3.org/2000/01/rdf-schema#isDefinedBy http://purl.org/net/ns/wordmap
http://www.w3.org/1999/02/22-rdf-syntax-ns#type http://www.w3.org/2002/07/owl#Class
http://www.w3.org/2000/01/rdf-schema#comment [テスト中] 文書に出現するフレーズ。
[TESTING] A phrase that appears in a document.
http://www.w3.org/2000/01/rdf-schema#subClassOf http://purl.org/net/ns/wordmap#Fragment

http://purl.org/net/ns/wordmap#keywordSet

http://www.w3.org/2000/01/rdf-schema#range http://purl.org/net/ns/wordmap#WordSet
http://www.w3.org/2000/01/rdf-schema#label keyword set
http://www.w3.org/2000/01/rdf-schema#domain http://xmlns.com/foaf/0.1/Document
http://www.w3.org/2000/01/rdf-schema#isDefinedBy http://purl.org/net/ns/wordmap
http://www.w3.org/1999/02/22-rdf-syntax-ns#type http://www.w3.org/2002/07/owl#ObjectProperty
http://www.w3.org/2000/01/rdf-schema#comment 主語文書は目的語リソースで表現されるキーワード群を持つ。たとえば、XHTMLのmeta要素のkeywordsは複数のキーワードを持つことができ、それらは集合としてひとつの主題や文脈に対応すると考えることができる。
A document has a set of keywords which is collectively denoted by the object resource. For example, XHTML meta@keywords may have a set of keywords which as a whole may be regarded as a broader 'subject' or context.

http://purl.org/net/ns/wordmap#sense

http://www.w3.org/2000/01/rdf-schema#range http://purl.org/net/ns/wordmap#Subject
http://www.w3.org/2000/01/rdf-schema#label sense
http://www.w3.org/2000/01/rdf-schema#domain http://purl.org/net/ns/wordmap#Word
http://www.w3.org/2000/01/rdf-schema#isDefinedBy http://purl.org/net/ns/wordmap
http://www.w3.org/1999/02/22-rdf-syntax-ns#type http://www.w3.org/2002/07/owl#ObjectProperty
http://www.w3.org/2000/01/rdf-schema#comment A (key)word resource has a sense of the object resource ('Subject' in this vocabulary). A word may have multiple wm:sense properties.
主語(キー)ワードリソースはその意味として目的語の主題を持つ。ひとつの語が複数のwm:senseプロパティを持つことができる。

http://purl.org/net/ns/wordmap#occurrenceOf

http://www.w3.org/2000/01/rdf-schema#range http://purl.org/net/ns/wordmap#Topic
http://www.w3.org/2003/06/sw-vocab-status/ns#term_status testing
http://www.w3.org/2000/01/rdf-schema#label occurrence of
http://www.w3.org/2000/01/rdf-schema#domain http://purl.org/net/ns/wordmap#Fragment
http://www.w3.org/2000/01/rdf-schema#isDefinedBy http://purl.org/net/ns/wordmap
http://www.w3.org/1999/02/22-rdf-syntax-ns#type http://www.w3.org/2002/07/owl#ObjectProperty
http://www.w3.org/2000/01/rdf-schema#comment [テスト中] 主語は目的語トピックが実際に出現した具体的リソースである。
[TESTING] A document fragment (e.g. phrase) is an occurrence of the object Topic.

http://purl.org/net/ns/wordmap#example4

http://purl.org/net/ns/ex#code Opera
http://purl.org/net/ns/ex#exampleOf http://purl.org/net/ns/wordmap
http://www.w3.org/1999/02/22-rdf-syntax-ns#type http://purl.org/net/ns/ex#Example
http://www.w3.org/2000/01/rdf-schema#comment 【変更の可能性あり】ある文書に出現する語句が何らかの方法で曖昧さ解決されて、主題リソースに結び付けられる例。あいまいさが解決されないキーワードを2つの主題に結び付けている例1と比較してみよう。さらに、このトピックは実際は文書中の複数箇所にフレーズとして出現している。これは、「ある文書はあるトピックの出現であるフレーズを(複数)持つ」という形で表現できる。文書のインデクスを生成して、そこから実際のフレーズへのリンクを提供するようなアプリケーションで利用できるかもしれない。
[Experimental: subject to change] An example to express that a key term (topic) in a document is disambiguated (by some methods), and related to 'subject' resource. Compare this to Example 1, where ambiguous keyword 'opera' is related to two possible 'subjects'. Also, a topic actually appears multiple places in a document. This could be expressed as 'a document has some components which are occurrences of a topic'. This expression would be useful for an application that generates an Index of a document and provides links from the index to each occurrences in a document.
http://purl.org/net/ns/ex#pfx wm:

http://tomgruber.org/writing/ontology-of-folksonomy.htm

http://www.w3.org/2000/01/rdf-schema#label Ontology of Folksonomy
http://www.w3.org/1999/02/22-rdf-syntax-ns#type http://xmlns.com/foaf/0.1/Document

http://purl.org/net/ns/wordmap#Fragment

http://www.w3.org/2003/06/sw-vocab-status/ns#term_status testing
http://www.w3.org/2000/01/rdf-schema#label Fragment
http://www.w3.org/2000/01/rdf-schema#isDefinedBy http://purl.org/net/ns/wordmap
http://www.w3.org/1999/02/22-rdf-syntax-ns#type http://www.w3.org/2002/07/owl#Class
http://www.w3.org/2000/01/rdf-schema#comment [TESTING] A fragment or subresource of a document.
[テスト中] 文書を構成する一部分。文書リソースのサブリソース。

http://purl.org/net/ns/wordmap#Topic

http://www.w3.org/2003/06/sw-vocab-status/ns#term_status testing
http://www.w3.org/2000/01/rdf-schema#label Topic
http://www.w3.org/2000/01/rdf-schema#isDefinedBy http://purl.org/net/ns/wordmap
http://www.w3.org/1999/02/22-rdf-syntax-ns#type http://www.w3.org/2002/07/owl#Class
http://www.w3.org/2000/01/rdf-schema#comment [テスト中] 主題が実際に文書中で表現されるインスタンスとしてのトピック。トピックは文書中の複数箇所に実際のフレーズあるいは要素として出現する。
[TESTING] A topic as an instance of 'Subject' that appears in a document. A topic (of a document) may occur multiple places (phrases/elements) in a document.

http://purl.org/net/ns/wordmap#superCategory

http://www.w3.org/2000/01/rdf-schema#range http://purl.org/net/ns/wordmap#Category
http://www.w3.org/2000/01/rdf-schema#label super-category
http://www.w3.org/2000/01/rdf-schema#domain http://purl.org/net/ns/wordmap#Category
http://www.w3.org/2002/07/owl#inverseOf http://purl.org/net/ns/wordmap#subCategory
http://www.w3.org/2000/01/rdf-schema#isDefinedBy http://purl.org/net/ns/wordmap
http://www.w3.org/1999/02/22-rdf-syntax-ns#type http://www.w3.org/2002/07/owl#ObjectProperty
http://www.w3.org/2000/01/rdf-schema#comment 主語カテゴリは目的語カテゴリを上位カテゴリとして持つ(目的語の下位カテゴリである)。Wikipediaカテゴリが定めるように、ひとつのカテゴリは複数のカテゴリの下位カテゴリとなることができる。
Relates a category (subject) with its super-category (object). Note one category may be sub-category of multiple categories as in Wikipedia Categories.

urn:pin:MK705

http://www.w3.org/2000/01/rdf-schema#seeAlso http://www.kanzaki.com/info/webwho.rdf
http://xmlns.com/foaf/0.1/homepage http://www.kanzaki.com/
http://www.w3.org/1999/02/22-rdf-syntax-ns#type http://xmlns.com/foaf/0.1/Person
http://xmlns.com/foaf/0.1/name 神崎正英

http://www.holygoat.co.uk/projects/tags/

http://www.w3.org/2000/01/rdf-schema#label Tag Ontology
http://www.w3.org/1999/02/22-rdf-syntax-ns#type http://xmlns.com/foaf/0.1/Document

http://purl.org/net/ns/wordmap#subCategory

http://www.w3.org/2000/01/rdf-schema#range http://purl.org/net/ns/wordmap#Category
http://www.w3.org/2000/01/rdf-schema#label sub-category
http://www.w3.org/2000/01/rdf-schema#domain http://purl.org/net/ns/wordmap#Category
http://www.w3.org/2000/01/rdf-schema#isDefinedBy http://purl.org/net/ns/wordmap
http://www.w3.org/1999/02/22-rdf-syntax-ns#type http://www.w3.org/2002/07/owl#ObjectProperty
http://www.w3.org/2000/01/rdf-schema#comment 主語カテゴリは目的語カテゴリを下位カテゴリとして持つ(目的語の上位カテゴリである)。
Relates a category (subject) with its sub-category (object).

https://mtp.linked.solutions/wordmap

http://purl.org/dc/terms/source https://github.com/linked-solutions/prefix.cc-harvest/master
http://www.w3.org/1999/02/22-rdf-syntax-ns#type http://www.w3.org/2002/07/owl#Ontology
http://purl.org/vocab/vann/preferredNamespaceUri http://purl.org/net/ns/wordmap#
http://purl.org/vocab/vann/preferredNamespacePrefix wordmap
http://rdfs.org/ns/void#triples 249

http://www.kanzaki.com/ns/keyword/

http://www.w3.org/2000/01/rdf-schema#label An experimental keyword - topipc - documet mapping page
http://www.w3.org/1999/02/22-rdf-syntax-ns#type http://xmlns.com/foaf/0.1/Document

http://purl.org/net/ns/wordmap#Subject

http://www.w3.org/2000/01/rdf-schema#label Subject
http://www.w3.org/2000/01/rdf-schema#isDefinedBy http://purl.org/net/ns/wordmap
http://www.w3.org/1999/02/22-rdf-syntax-ns#type http://www.w3.org/2002/07/owl#Class
http://www.w3.org/2000/01/rdf-schema#comment 主題。キーワードはその主題を表す語(のひとつ)。ひとつの主題は複数のキーワードで表されることがある(例:音楽舞台芸術の1分野であるトピックに対して、opera、歌劇という異なるキーワードが対応する)。主題は個人(個体)でも、集合体でも、抽象的概念でも何でもよく、Topic Mapsの主題(subject)と同様、記述の対象となるどんなものでも表すことができる(なお、「概念」はSKOSで定義されているように抽象的な考えに対応し、主題ではあっても概念とはいいがたいキーワードもある)。
A 'subject' of discourse which a (key)word represents (is a lexical form of). A 'subject' may be represented by multiple (key)words, such as 'opera' and 'Oper'. A 'subject' can be an individual, a class of individuals or an abstract concept: any 'subject' of discourse as defined in Topic Maps subjet. (note: a 'concept' is an abstract idea or notion as defined in SKOS, and some keywords would not match a concept)

http://purl.org/net/ns/wordmap

http://purl.org/net/ns/ontology-annot#modified 2008-06-21
http://purl.org/net/ns/ontology-annot#relation http://www.kanzaki.com/ns/keyword/
http://www.w3.org/2002/07/owl#imports http://www.kanzaki.com/ns/dliser.rdf
http://www.w3.org/2000/01/rdf-schema#label Word to Subject Mapping Vocabulary
http://www.w3.org/1999/02/22-rdf-syntax-ns#type http://www.w3.org/2002/07/owl#Ontology
http://purl.org/net/ns/ontology-annot#created 2007-07-04
http://www.w3.org/2002/07/owl#versionInfo Version 0.95. Note: terms marked [TESTING] are subject to change.
http://www.w3.org/2000/01/rdf-schema#comment Vocabulary to bridge literal keywords and subjects behind them. Not only single word, but also a set of words can be related to a subject. Further, the subject may be linked to some descriptive pages. Since a natural language word could be polysemic, it is important to distinguish literal keywords and the subjects of a document.
文字列のキーワードとその言葉が表す主題を結びつけるための語彙。ひとつの語に限らず、複数の語の集合を主題に結びつけることもできる。さらにその主題を、その説明を記述した文書とリンクさせることもできる。自然言語によるキーワードは多義語の場合があるので、文書のキーワードと主題を区別して考えることが重要。
http://purl.org/net/ns/ontology-annot#creator urn:pin:MK705

http://xmlns.com/foaf/0.1/Document

http://www.w3.org/1999/02/22-rdf-syntax-ns#type http://www.w3.org/2002/07/owl#Class

http://purl.org/net/ns/wordmap#Category

http://www.w3.org/2000/01/rdf-schema#label Category
http://www.w3.org/2000/01/rdf-schema#isDefinedBy http://purl.org/net/ns/wordmap
http://www.w3.org/1999/02/22-rdf-syntax-ns#type http://www.w3.org/2002/07/owl#Class
http://www.w3.org/2000/01/rdf-schema#comment 主題のグループ、もしくは主題が密接に関連する分野としてのカテゴリ。WikipediaのCategory:名前空間に対応する。カテゴリは下位カテゴリを持つことができるが、厳密な階層構造になるとは限らない。
A group of 'subjects', or a genre to which a 'Subject' is closely related. Corresponds to Wikipedia's Category: namespace. Categories may have sub-category relationships, but not necessarily form a strict hierarchy.

http://purl.org/net/ns/wordmap#WordSet

http://www.w3.org/2000/01/rdf-schema#label Word set
http://www.w3.org/2000/01/rdf-schema#isDefinedBy http://purl.org/net/ns/wordmap
http://www.w3.org/1999/02/22-rdf-syntax-ns#type http://www.w3.org/2002/07/owl#Class
http://www.w3.org/2000/01/rdf-schema#comment A resource that denotes a set of words which may collectively represent a 'subject' or context.
複数の語の集合で、全体としてなんらかの主題あるいは文脈を表すリソース。

http://purl.org/net/ns/wordmap#DisambiguationPage

http://www.w3.org/2000/01/rdf-schema#label Disambiguation Page
http://www.w3.org/2000/01/rdf-schema#isDefinedBy http://purl.org/net/ns/wordmap
http://www.w3.org/1999/02/22-rdf-syntax-ns#type http://www.w3.org/2002/07/owl#Class
http://www.w3.org/2000/01/rdf-schema#comment 曖昧さ解決ページ。キーワードの曖昧さ解決の候補を(主な)トピックとするページへのリンクを持つ。
A document that provides disambiguation links to pages that has candidate solution as its (primary) topic.
http://www.w3.org/2000/01/rdf-schema#subClassOf http://xmlns.com/foaf/0.1/Document

_:0

http://purl.org/net/ns/ex#code 名前空間 なまえくうかん
http://www.w3.org/1999/02/22-rdf-syntax-ns#type http://purl.org/net/ns/ex#Example

http://purl.org/net/ns/wordmap#Word

http://www.w3.org/2000/01/rdf-schema#label Word
http://www.w3.org/2000/01/rdf-schema#isDefinedBy http://purl.org/net/ns/wordmap
http://www.w3.org/1999/02/22-rdf-syntax-ns#type http://www.w3.org/2002/07/owl#Class
http://www.w3.org/2000/01/rdf-schema#comment A resource corresponding to a word, i.e. an instance of this class is a URI form of a word. One word may represent multple 'subjects' (polysemic).
文字列である語に対応するリソース。このクラスのインスタンスは、語をURIの形で表したもの。ひとつの名前が複数の主題を表すことがある(多義語)。